Umrüstung MS1extra auf MS2extra
Umrüstung MS1extra auf MS2extra
Hallo,
ich hatte eine MS mini mit MS1extra recht gut in Betrieb.
Die Drehzahlerfassung lief über einen VW Verteiler mit Hall-Sensor und weder bei der Zündung noch bei der Einspritzung gab es Probleme.
Nun wollte ich wegen einer Funktionserweiterung auf den Prozessor der MS2 umrüsten. Habe ich auch, allerdings komme ich nun auf keinen grünen Zweig mehr.
Ich nutze weiterhin den Spark Mode "trigger return" (wie vorher auch) und verwende den gleichen Wert für "trigger angle" = 75.00.
Für die Zündung nutze ich den Verteiler und eine Zündspule mit integrierter Elektronik aus z.B. einen Seriengolf. Getriggert wird mit D14.
Soweit alles klar, aber weder stimmt damit der ZZP noch bleibt er stabil, selbst wenn ich "fixed timing" nutze.
Im Log sehe ich keine Auffälligkeiten, was das Signal des Hallgebers betrifft.
Ich bin ratlos..... Merkwürdig ist auch, dass die AFR Anzeige nur noch bis 12.1 runter geht, niemals tiefer obwohl er auch viel fetter im Test lief.
Auch an dieser Stelle wurde nichts verändert, hat also mit der MS1 gut funktioniert.
Kann mir jemand den erlösenden Hinweis geben?
Danke und Gruß
Markus
ich hatte eine MS mini mit MS1extra recht gut in Betrieb.
Die Drehzahlerfassung lief über einen VW Verteiler mit Hall-Sensor und weder bei der Zündung noch bei der Einspritzung gab es Probleme.
Nun wollte ich wegen einer Funktionserweiterung auf den Prozessor der MS2 umrüsten. Habe ich auch, allerdings komme ich nun auf keinen grünen Zweig mehr.
Ich nutze weiterhin den Spark Mode "trigger return" (wie vorher auch) und verwende den gleichen Wert für "trigger angle" = 75.00.
Für die Zündung nutze ich den Verteiler und eine Zündspule mit integrierter Elektronik aus z.B. einen Seriengolf. Getriggert wird mit D14.
Soweit alles klar, aber weder stimmt damit der ZZP noch bleibt er stabil, selbst wenn ich "fixed timing" nutze.
Im Log sehe ich keine Auffälligkeiten, was das Signal des Hallgebers betrifft.
Ich bin ratlos..... Merkwürdig ist auch, dass die AFR Anzeige nur noch bis 12.1 runter geht, niemals tiefer obwohl er auch viel fetter im Test lief.
Auch an dieser Stelle wurde nichts verändert, hat also mit der MS1 gut funktioniert.
Kann mir jemand den erlösenden Hinweis geben?
Danke und Gruß
Markus
VW Käfer - Typ1 2027ccm - EFIgnition46 - MS2extra 3.4.4 - Alpha-N- SLC DIY2 von 14point7.com
Re: Umrüstung MS1extra auf MS2extra
AFR wird jetzt korrekt angezeigt. Offenbar war wohl unter Calib noch nicht das 14point7 ausgewählt.
Merkwürdig bleibt das Verhalten der Drehzahlerfassung. Der Hallgeber ist mit einem Pull-up auf 12 V versehen und mit der MS1 hat es ja gut funktioniert.
Aber aktuell verändert sich der Zündzeitpunkt schon mit der Drehzahl, auch wenn fixed timing (=10°) nutze.
Im Tunerstudio zeigt er mir zwar an, dass er jetzt dauerhaft die 10° benutzt, aber beim Abblitzen sieht man wie mit schon leicht steigender Drehzahl sich der ZZP auf bis zu 30°v.OT ändert.
Merkwürdig bleibt das Verhalten der Drehzahlerfassung. Der Hallgeber ist mit einem Pull-up auf 12 V versehen und mit der MS1 hat es ja gut funktioniert.
Aber aktuell verändert sich der Zündzeitpunkt schon mit der Drehzahl, auch wenn fixed timing (=10°) nutze.
Im Tunerstudio zeigt er mir zwar an, dass er jetzt dauerhaft die 10° benutzt, aber beim Abblitzen sieht man wie mit schon leicht steigender Drehzahl sich der ZZP auf bis zu 30°v.OT ändert.
VW Käfer - Typ1 2027ccm - EFIgnition46 - MS2extra 3.4.4 - Alpha-N- SLC DIY2 von 14point7.com
Re: Umrüstung MS1extra auf MS2extra
Das klingt ein bisschen so, als würdest du auf die falsche Flanke triggern.
Re: Umrüstung MS1extra auf MS2extra
Habe beide Flanken getestet, aber keine Besserung.
Da ich ein externes Boschmodul verwende, probiere ich es morgen mal mit fixed duty.
Da ich ein externes Boschmodul verwende, probiere ich es morgen mal mit fixed duty.
VW Käfer - Typ1 2027ccm - EFIgnition46 - MS2extra 3.4.4 - Alpha-N- SLC DIY2 von 14point7.com
Re: Umrüstung MS1extra auf MS2extra
Also, egal was ich auch ändere bei den Flanken, etc. und auch mit fixed duty - es bleibt dabei, dass der Zünzeitpunkt um Welten daneben liegt und mit der Drehzahl um mehr als 20° schwankt, obwohl fest eingestellt.
Nach Rückbau auf Prozessor der MS1, war das Problem sofort wieder weg.
Ich würde es gerne verstehen.....
Nach Rückbau auf Prozessor der MS1, war das Problem sofort wieder weg.
Ich würde es gerne verstehen.....
VW Käfer - Typ1 2027ccm - EFIgnition46 - MS2extra 3.4.4 - Alpha-N- SLC DIY2 von 14point7.com
Re: Umrüstung MS1extra auf MS2extra
Hallo,
wie wird den dein Bosch Modul angesteurt?
Also D14 und wie sieht die Schaltung dahinter aus?
Gruß
wie wird den dein Bosch Modul angesteurt?
Also D14 und wie sieht die Schaltung dahinter aus?
Gruß
Wer aufhört besser zu werden hat aufgehört gut zu sein
Alfa 156 GTA
Alfa 75 Race Car MS III
Alfa 164 V6 Turbo
Test MS II
Tunerstudio V3.0.60.61 Registered
MLog View V4.3.30 Registered
MLog View HD V4.3.30 Registered
Alfa 156 GTA
Alfa 75 Race Car MS III
Alfa 164 V6 Turbo
Test MS II
Tunerstudio V3.0.60.61 Registered
MLog View V4.3.30 Registered
MLog View HD V4.3.30 Registered
Re: Umrüstung MS1extra auf MS2extra
Ich nutze in beiden Fällen die selbe Schaltung, da ich nur den Prozessor umstecke.
Die Einstellungen der MS1, mit denen die Zündung funktioniert:
Mit diesen Einstellungen der MS2 klappt es nicht, obwohl ich der Meinung bin, sie entsprechen dem Setup der MS1:
VW Käfer - Typ1 2027ccm - EFIgnition46 - MS2extra 3.4.4 - Alpha-N- SLC DIY2 von 14point7.com
Re: Umrüstung MS1extra auf MS2extra
Hallo,
hast du den da noch irgendwo einen Widerstannd auf 5V von deinem "Ausgang Triggersignal"?
Und bei MS2 müsste hierzu imho Spark Output auf Going Low gestellt werden.
Ist dein Bosch Modul eine "Smart" Variante sprich regelt es selber den Dwell?
Gruß
hast du den da noch irgendwo einen Widerstannd auf 5V von deinem "Ausgang Triggersignal"?
Und bei MS2 müsste hierzu imho Spark Output auf Going Low gestellt werden.
Ist dein Bosch Modul eine "Smart" Variante sprich regelt es selber den Dwell?
Gruß
Wer aufhört besser zu werden hat aufgehört gut zu sein
Alfa 156 GTA
Alfa 75 Race Car MS III
Alfa 164 V6 Turbo
Test MS II
Tunerstudio V3.0.60.61 Registered
MLog View V4.3.30 Registered
MLog View HD V4.3.30 Registered
Alfa 156 GTA
Alfa 75 Race Car MS III
Alfa 164 V6 Turbo
Test MS II
Tunerstudio V3.0.60.61 Registered
MLog View V4.3.30 Registered
MLog View HD V4.3.30 Registered
Re: Umrüstung MS1extra auf MS2extra
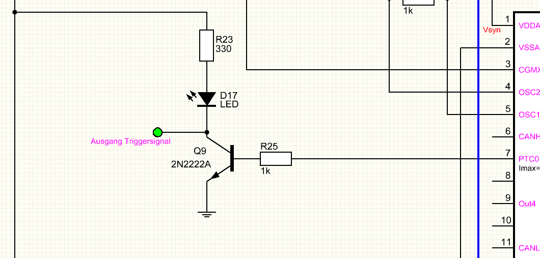
Der Kollektor des Transistors hängt über die LED D17 und den 330 Ohm Widerstand R23 auf 5V. (Achtung Mini MS hat eine andere Bauteilnummerierung)
Die Golf3 Zündspule regelt den Dwell selbst und kommt in Kombination mit dem MS1 Prozessor seit 5 Jahren mit dem Signal zurecht. Zu Going high oder low war das mein Gedanke:
Der Prozessorausgang muss auf high gehen, damit der Transistor Q9 durchschaltet und damit meinen Triggerausgang von 5V auf 0V zieht.
Deshalb habe ich "Going high" gewählt.
Nichtsdestotrotz habe ich auch beide Varianten getestet und lag bei "going low" nochmal um mehr als 30° daneben.
Den Zündverteiler samt Hallgeber habe ich während der ganzen Versuche absichtlich auf der ursprünglichen Position belassen, die mit der MS1 vorher und nachher funktioniert hat.
Danke für euer Bemühen, dem Phänomen auf die Schliche zu kommen!
Die Golf3 Zündspule regelt den Dwell selbst und kommt in Kombination mit dem MS1 Prozessor seit 5 Jahren mit dem Signal zurecht. Zu Going high oder low war das mein Gedanke:
Der Prozessorausgang muss auf high gehen, damit der Transistor Q9 durchschaltet und damit meinen Triggerausgang von 5V auf 0V zieht.
Deshalb habe ich "Going high" gewählt.
Nichtsdestotrotz habe ich auch beide Varianten getestet und lag bei "going low" nochmal um mehr als 30° daneben.
Den Zündverteiler samt Hallgeber habe ich während der ganzen Versuche absichtlich auf der ursprünglichen Position belassen, die mit der MS1 vorher und nachher funktioniert hat.
Danke für euer Bemühen, dem Phänomen auf die Schliche zu kommen!
VW Käfer - Typ1 2027ccm - EFIgnition46 - MS2extra 3.4.4 - Alpha-N- SLC DIY2 von 14point7.com
-
gravedigger
- Beiträge: 1377
- Registriert: Mo Okt 01, 2007 7:31 pm
- Wohnort: Augsburg
Re: Umrüstung MS1extra auf MS2extra
hallo markus,
die spule regelt nicht den dwell.
du musst dwell cranking 6ms und ansonsten 3ms eintragen.
hab die spule grad im roller verbaut...
die spule benötigt ein +5 volt signal am mittleren pin.
in der anleitung der microsquirt ist die spule beschrieben.
du musst auf standard dwell type gehen, nominal dwell 3ms und spark duration 1
ich habe bei der microsquirt going high, hab aber keine ahnung wie oft bei dir das signal invertiert wird mit der blöden schaltung über die LED ausgänge.
am käfer hab ich das 200er Bosch modul direkt am prozessor ausgang drann, weil mir das zu blöd war mit den ganz schaltungszeug. das 200er bosch modul sollte gleich wie die unsere polo/käfer/golf spule arbeiten.
die spule regelt nicht den dwell.
du musst dwell cranking 6ms und ansonsten 3ms eintragen.
hab die spule grad im roller verbaut...
die spule benötigt ein +5 volt signal am mittleren pin.
in der anleitung der microsquirt ist die spule beschrieben.
du musst auf standard dwell type gehen, nominal dwell 3ms und spark duration 1
ich habe bei der microsquirt going high, hab aber keine ahnung wie oft bei dir das signal invertiert wird mit der blöden schaltung über die LED ausgänge.
am käfer hab ich das 200er Bosch modul direkt am prozessor ausgang drann, weil mir das zu blöd war mit den ganz schaltungszeug. das 200er bosch modul sollte gleich wie die unsere polo/käfer/golf spule arbeiten.
Zuletzt geändert von gravedigger am Sa Apr 04, 2020 3:24 pm, insgesamt 3-mal geändert.
VW Käfer - TYP4 2.4l - MS2 V3Board - MS Extra 2.x
Lambretta Li TS1 - 0.23l - Microsquirt V3 - MS Extra 3.3.2
Serveta SX200 TS1 0.24l Microsquirt V3 MS Extra 3.3.4
VW Käfer 1200 30PS mit Aisin AMR500 Microspuirt V3 MS Extra
Lambretta Li TS1 - 0.23l - Microsquirt V3 - MS Extra 3.3.2
Serveta SX200 TS1 0.24l Microsquirt V3 MS Extra 3.3.4
VW Käfer 1200 30PS mit Aisin AMR500 Microspuirt V3 MS Extra
-
gravedigger
- Beiträge: 1377
- Registriert: Mo Okt 01, 2007 7:31 pm
- Wohnort: Augsburg
Re: Umrüstung MS1extra auf MS2extra
VW Käfer - TYP4 2.4l - MS2 V3Board - MS Extra 2.x
Lambretta Li TS1 - 0.23l - Microsquirt V3 - MS Extra 3.3.2
Serveta SX200 TS1 0.24l Microsquirt V3 MS Extra 3.3.4
VW Käfer 1200 30PS mit Aisin AMR500 Microspuirt V3 MS Extra
Lambretta Li TS1 - 0.23l - Microsquirt V3 - MS Extra 3.3.2
Serveta SX200 TS1 0.24l Microsquirt V3 MS Extra 3.3.4
VW Käfer 1200 30PS mit Aisin AMR500 Microspuirt V3 MS Extra
Re: Umrüstung MS1extra auf MS2extra
Servus Harald,
zu Beginn war Standard Dwell time eingestellt und weil ich dabei Probleme hatte, habe ich dann mal fixed duty eingestellt.
Beides war gleich scheiße....
Aber danke für den Hinweis, das kann ich bei der MS1 auch noch umstellen, wenngleich fixed duty über Jahre gut funktioniert hat.
Wie gesagt, direkt am Prozessor angeschlossen muss dessen Ausgang auf Low gehen um die Zündspule zu triggern. Weil bei mir der Transistor dazwischen ist, geht mein Triggersignal dann auf 0V, wenn der Prozessorausgang High ist.
Ich glaub langsam nicht mehr daran, dass es ein Setup Problem ist.
Ich habe auch schon eine Microsquirt in Betrieb benommen mit Hallgeber im Verteiler und gleicher Spule. Da hat alles funktioniert. Das habe ich auch "going low" genutzt, weil das bei der Microsquirt-Schaltung so benötigt wird.
Naja, jetzt ist die MS1 wieder drin und die Kiste läuft.
Gruß
Markus
zu Beginn war Standard Dwell time eingestellt und weil ich dabei Probleme hatte, habe ich dann mal fixed duty eingestellt.
Beides war gleich scheiße....
Aber danke für den Hinweis, das kann ich bei der MS1 auch noch umstellen, wenngleich fixed duty über Jahre gut funktioniert hat.
Wie gesagt, direkt am Prozessor angeschlossen muss dessen Ausgang auf Low gehen um die Zündspule zu triggern. Weil bei mir der Transistor dazwischen ist, geht mein Triggersignal dann auf 0V, wenn der Prozessorausgang High ist.
Ich glaub langsam nicht mehr daran, dass es ein Setup Problem ist.
Ich habe auch schon eine Microsquirt in Betrieb benommen mit Hallgeber im Verteiler und gleicher Spule. Da hat alles funktioniert. Das habe ich auch "going low" genutzt, weil das bei der Microsquirt-Schaltung so benötigt wird.
Naja, jetzt ist die MS1 wieder drin und die Kiste läuft.
Gruß
Markus
VW Käfer - Typ1 2027ccm - EFIgnition46 - MS2extra 3.4.4 - Alpha-N- SLC DIY2 von 14point7.com
-
gravedigger
- Beiträge: 1377
- Registriert: Mo Okt 01, 2007 7:31 pm
- Wohnort: Augsburg
Re: Umrüstung MS1extra auf MS2extra
VW Käfer - TYP4 2.4l - MS2 V3Board - MS Extra 2.x
Lambretta Li TS1 - 0.23l - Microsquirt V3 - MS Extra 3.3.2
Serveta SX200 TS1 0.24l Microsquirt V3 MS Extra 3.3.4
VW Käfer 1200 30PS mit Aisin AMR500 Microspuirt V3 MS Extra
Lambretta Li TS1 - 0.23l - Microsquirt V3 - MS Extra 3.3.2
Serveta SX200 TS1 0.24l Microsquirt V3 MS Extra 3.3.4
VW Käfer 1200 30PS mit Aisin AMR500 Microspuirt V3 MS Extra
Re: Umrüstung MS1extra auf MS2extra
Ich verstehe es immer noch nicht.
1. Egal was ich für eine Kombination der Flanken gewählt hatte, blieb der ZZP mit der MS2 niemals konstant.
Dass er daneben lag, kann ja mit der Spielerei der Flanken zu tun haben.
2. Die MS1 kommt mit den gewählten Einstellungen zurecht, werden diese für die MS2 verwendet geht es nicht mehr. Wie kann das denn sein?
1. Egal was ich für eine Kombination der Flanken gewählt hatte, blieb der ZZP mit der MS2 niemals konstant.
Dass er daneben lag, kann ja mit der Spielerei der Flanken zu tun haben.
2. Die MS1 kommt mit den gewählten Einstellungen zurecht, werden diese für die MS2 verwendet geht es nicht mehr. Wie kann das denn sein?
VW Käfer - Typ1 2027ccm - EFIgnition46 - MS2extra 3.4.4 - Alpha-N- SLC DIY2 von 14point7.com
Re: Umrüstung MS1extra auf MS2extra
Noch eine Frage Harald, soll diese Zündspule mit einem 5V oder 0V Signal zum Zünden getriggert werden? Ich dachte immer mit den 0V.
VW Käfer - Typ1 2027ccm - EFIgnition46 - MS2extra 3.4.4 - Alpha-N- SLC DIY2 von 14point7.com