Board selbst layouten
Re: Board selbst layouten
Oh man, die IDE kostet natürlich auch wieder Geld. Hast Du sowas da?
Re: Board selbst layouten
Neue Frage - bei Verwendung der TC4427 - sollte ich trotzdem die Schottky-Schutzdioden vorsehen? Natürlich wenn dann am Ausgang des TC4427.
Re: Board selbst layouten
nein da muss keine diode dran
Wer aufhört besser zu werden hat aufgehört gut zu sein
Alfa 156 GTA
Alfa 75 Race Car MS III
Alfa 164 V6 Turbo
Test MS II
Tunerstudio V3.0.60.61 Registered
MLog View V4.3.30 Registered
MLog View HD V4.3.30 Registered
Alfa 156 GTA
Alfa 75 Race Car MS III
Alfa 164 V6 Turbo
Test MS II
Tunerstudio V3.0.60.61 Registered
MLog View V4.3.30 Registered
MLog View HD V4.3.30 Registered
Re: Board selbst layouten
Sehr gut - ich bin mittlerweile mal so gut wie alle Application Sheets für die ICs durchgegangen: Bei der Microsquirt, welche ja auch den Max9926 verwendet, sind an den Eingängen 10n-Cs (C43, C44, C46, C47) vorgesehen, im Appsheet aber nicht. Logischerweise dienen die Cs als Störbeseitigung für asymmetrische Störungen, müssten die aber nicht durch den differentiellen Eingang des Max9926 und durch die im Appsheet vorgesehenen 1n-Cs sowieso beseitigt werden?
- Thomas18TE
- Beiträge: 368
- Registriert: Do Dez 22, 2005 11:22 pm
Re: Board selbst layouten
Anscheinend geht es hier mit dem Layout weiter
https://www.mikrocontroller.net/topic/goto_post/5930687
https://www.mikrocontroller.net/topic/goto_post/5930687
https://SecreLocal.com - How To Meet Girls Online - No Verify - Anonymous Sex Dating - Safe Chat Dating
Re: Board selbst layouten
Das Layout ist mittlerweile fertig. Werde es die Tage mal bei JLCPCB in Auftrag geben.
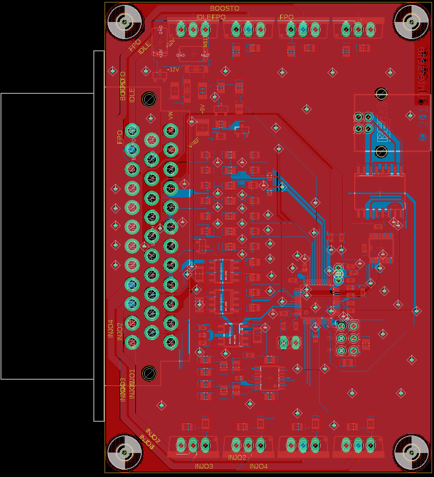
Re: Board selbst layouten
Ich habe das Layout an meiner Uni nochmal aus EMV-Sicht optimieren lassen. Heraus kam folgende Platine:
Re: Board selbst layouten
Welches Gehäuse und welchen Stecker hast du dafür angedacht?
Re: Board selbst layouten
Hallo,
Als Steckverbindung kommt das Ampseal 35 System zum Einsatz, Gehäuse ist man absolut flexibel. Ich hatte an die Hammond 1455 Modulgehäuse gedacht.
Grüße!
Als Steckverbindung kommt das Ampseal 35 System zum Einsatz, Gehäuse ist man absolut flexibel. Ich hatte an die Hammond 1455 Modulgehäuse gedacht.
Grüße!
Re: Board selbst layouten
Da wär doch auch mal sowas wie das ModIce nett...nur mit ner angepassten Front für den AmpSeal....