Umrüstung MS1extra auf MS2extra
-
gravedigger
- Beiträge: 1377
- Registriert: Mo Okt 01, 2007 7:31 pm
- Wohnort: Augsburg
Re: Umrüstung MS1extra auf MS2extra
5v
VW Käfer - TYP4 2.4l - MS2 V3Board - MS Extra 2.x
Lambretta Li TS1 - 0.23l - Microsquirt V3 - MS Extra 3.3.2
Serveta SX200 TS1 0.24l Microsquirt V3 MS Extra 3.3.4
VW Käfer 1200 30PS mit Aisin AMR500 Microspuirt V3 MS Extra
Lambretta Li TS1 - 0.23l - Microsquirt V3 - MS Extra 3.3.2
Serveta SX200 TS1 0.24l Microsquirt V3 MS Extra 3.3.4
VW Käfer 1200 30PS mit Aisin AMR500 Microspuirt V3 MS Extra
Re: Umrüstung MS1extra auf MS2extra
Moin,
an der Steller helfen Stim und / oder Oszilloskop....
Irgend etwas ist da mega faul...
Pigga fährt seit gefühlt 100 Jahren polo mit Mini-MS und MS2 Daughterboard. ...
Vielleicht hat er ne Idee?
CU CARSTEN
an der Steller helfen Stim und / oder Oszilloskop....
Irgend etwas ist da mega faul...
Pigga fährt seit gefühlt 100 Jahren polo mit Mini-MS und MS2 Daughterboard. ...
Vielleicht hat er ne Idee?
CU CARSTEN
Re: Umrüstung MS1extra auf MS2extra
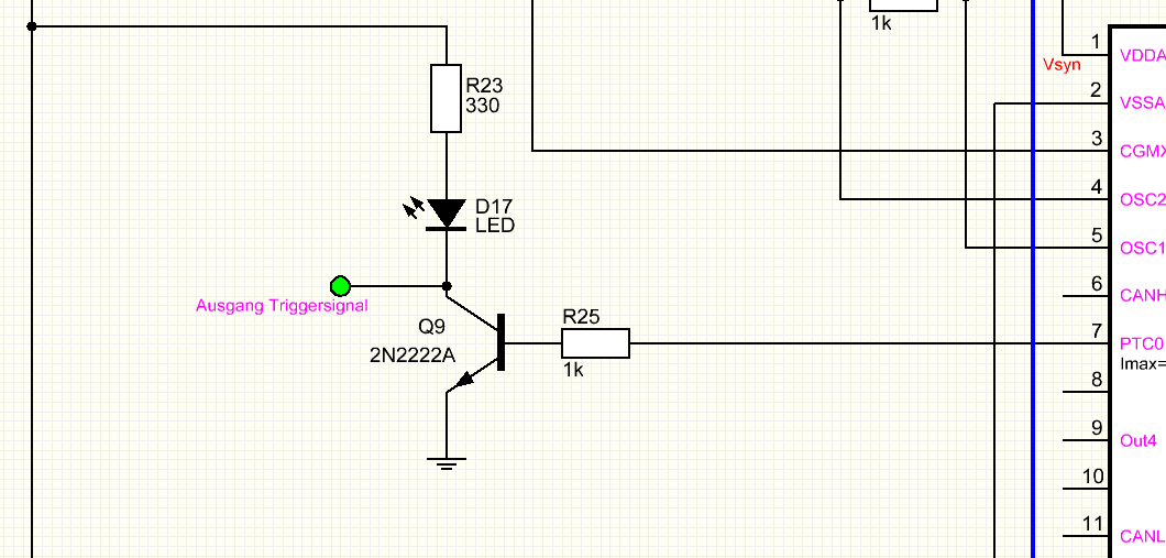
Zusammenfassung:
Die Zündspule möchte mit 5V getriggert werden.
5V liegen am Ausgang meiner Schaltung dann an, wenn der Prozessorausgang low ist und damit den Transistor Q9 sperrt.
Meine Einstellung für den Spark Output muss also "going low" sein.
Weiß jemand, was äquivalent zu "going low" der MS2 bei der MS1 eingestellt werden muss? Sie kennt ja nur inverted oder nicht inverted an dieser Stelle.

Der Hallgeber liefert bedeckt ein 5V Signal, unbedeckt ein 0V Signal.
Ca. 75°v.OT verlässt die Blechfahne den Hallgeber, es geht das Signal also von 5 auf 0V runter --> fallende Flanke.
Die interne Beschaltung der Mini invertiert an dieser Stelle nichts mehr, weshalb ich davon ausgehe, dass Ignition Input Capture auf "falling edge" einzustellen ist.
Bei der MS1 gibt es an dieser Stelle nichts einzustellen, sie nimmt vermutlich wohl immer nur die fallende Flanke.
Was meint ihr?
Die Zündspule möchte mit 5V getriggert werden.
5V liegen am Ausgang meiner Schaltung dann an, wenn der Prozessorausgang low ist und damit den Transistor Q9 sperrt.
Meine Einstellung für den Spark Output muss also "going low" sein.
Weiß jemand, was äquivalent zu "going low" der MS2 bei der MS1 eingestellt werden muss? Sie kennt ja nur inverted oder nicht inverted an dieser Stelle.
Der Hallgeber liefert bedeckt ein 5V Signal, unbedeckt ein 0V Signal.
Ca. 75°v.OT verlässt die Blechfahne den Hallgeber, es geht das Signal also von 5 auf 0V runter --> fallende Flanke.
Die interne Beschaltung der Mini invertiert an dieser Stelle nichts mehr, weshalb ich davon ausgehe, dass Ignition Input Capture auf "falling edge" einzustellen ist.
Bei der MS1 gibt es an dieser Stelle nichts einzustellen, sie nimmt vermutlich wohl immer nur die fallende Flanke.
Was meint ihr?
- Dateianhänge
-
- Ausgang Triggerung.png
- (39.62 KiB) Noch nie heruntergeladen
VW Käfer - Typ1 2027ccm - EFIgnition46 - MS2extra 3.4.4 - Alpha-N- SLC DIY2 von 14point7.com
Re: Umrüstung MS1extra auf MS2extra
Hallo,
hast du mla gemsssen? Liegen da echt 5V an??
Also ich kenne die Schaltung eigentlich nur so das noch ein zusätzlicher Pullup auf 5V kommt und dann auf Going Low gestellt wird.
Gruß
Going low müsste bei der MS1 eigentlich inverted sein..
hast du mla gemsssen? Liegen da echt 5V an??
Also ich kenne die Schaltung eigentlich nur so das noch ein zusätzlicher Pullup auf 5V kommt und dann auf Going Low gestellt wird.
Gruß
Going low müsste bei der MS1 eigentlich inverted sein..
Wer aufhört besser zu werden hat aufgehört gut zu sein
Alfa 156 GTA
Alfa 75 Race Car MS III
Alfa 164 V6 Turbo
Test MS II
Tunerstudio V3.0.60.61 Registered
MLog View V4.3.30 Registered
MLog View HD V4.3.30 Registered
Alfa 156 GTA
Alfa 75 Race Car MS III
Alfa 164 V6 Turbo
Test MS II
Tunerstudio V3.0.60.61 Registered
MLog View V4.3.30 Registered
MLog View HD V4.3.30 Registered
Re: Umrüstung MS1extra auf MS2extra
Gemessen habe ich es nicht, aber letztendlich ist es nur ein Spannungsteiler.
Es liegen in Reihe ein 330 Ohm Widerstand, eine LED und der Transistor.
An der Diode fallen etwa 0,7V ab. Der kleine 330 Ohm Widerstand ist bei der Überschlagsrechnung vernachlässigbar. Also liegen bei gesperrtem Transistor am Triggerausgang etwa 4,2 V an.
Das scheint ja zu reichen, sonst wäre das Auto mir dieser Schaltung und dem MS1 Prozessor nicht 5 Jahre lang gelaufen.
Es liegen in Reihe ein 330 Ohm Widerstand, eine LED und der Transistor.
An der Diode fallen etwa 0,7V ab. Der kleine 330 Ohm Widerstand ist bei der Überschlagsrechnung vernachlässigbar. Also liegen bei gesperrtem Transistor am Triggerausgang etwa 4,2 V an.
Das scheint ja zu reichen, sonst wäre das Auto mir dieser Schaltung und dem MS1 Prozessor nicht 5 Jahre lang gelaufen.
VW Käfer - Typ1 2027ccm - EFIgnition46 - MS2extra 3.4.4 - Alpha-N- SLC DIY2 von 14point7.com
Re: Umrüstung MS1extra auf MS2extra
Dann solltest du das mal messen 
Das ist keine normale Diode sondern eine LED, die hat mehr als 0.7V Vf.
Also bestenfalls liegen da 3.5 bis 3.9V an wenn der Transistor nicht angesteuert ist.
Also entweder du erweiterst es um einen Widerstand der dann als Pullup dient und du stellst auf Going Low, oder du verbaust gleich was ordenliches wie TC4427 der hat dann ein sauberes 5V Signal zur Spule du bist entkoppelt und kannst Going High fahren..
PS:Sag bescheid was du gemessen hast.
Das ist keine normale Diode sondern eine LED, die hat mehr als 0.7V Vf.
Also bestenfalls liegen da 3.5 bis 3.9V an wenn der Transistor nicht angesteuert ist.
Also entweder du erweiterst es um einen Widerstand der dann als Pullup dient und du stellst auf Going Low, oder du verbaust gleich was ordenliches wie TC4427 der hat dann ein sauberes 5V Signal zur Spule du bist entkoppelt und kannst Going High fahren..
PS:Sag bescheid was du gemessen hast.
Wer aufhört besser zu werden hat aufgehört gut zu sein
Alfa 156 GTA
Alfa 75 Race Car MS III
Alfa 164 V6 Turbo
Test MS II
Tunerstudio V3.0.60.61 Registered
MLog View V4.3.30 Registered
MLog View HD V4.3.30 Registered
Alfa 156 GTA
Alfa 75 Race Car MS III
Alfa 164 V6 Turbo
Test MS II
Tunerstudio V3.0.60.61 Registered
MLog View V4.3.30 Registered
MLog View HD V4.3.30 Registered
Re: Umrüstung MS1extra auf MS2extra
Danke, ich werde messen und bescheid geben.
Allerdings hab ich kein Oszi zu Hause und kann erst nach der Ausgangsbeschränkung eines mit nach Hause nehmen.
Es kann schon sein, dass ich nicht die idealen Pegel erreiche. Aber kannst du mir erklären, wie sich das auf die MS 2 auswirkt?
Ich verstehe halt immer noch nicht, weshalb der Wagen 5 Jahre mit der MS 1 unter diesen Bedingungen läuft und nur durch den Tausch des Prozessors plötzlich die Zündung nicht mehr stimmt.
Danke und Gruß
Markus
Allerdings hab ich kein Oszi zu Hause und kann erst nach der Ausgangsbeschränkung eines mit nach Hause nehmen.
Es kann schon sein, dass ich nicht die idealen Pegel erreiche. Aber kannst du mir erklären, wie sich das auf die MS 2 auswirkt?
Ich verstehe halt immer noch nicht, weshalb der Wagen 5 Jahre mit der MS 1 unter diesen Bedingungen läuft und nur durch den Tausch des Prozessors plötzlich die Zündung nicht mehr stimmt.
Danke und Gruß
Markus
VW Käfer - Typ1 2027ccm - EFIgnition46 - MS2extra 3.4.4 - Alpha-N- SLC DIY2 von 14point7.com
Re: Umrüstung MS1extra auf MS2extra
Noch keine Messergebnisse mit dem Oszi, aber...
1. Versuch mit der MS1: Spark Output inverted: no --> Auto läuft mit 10°v.OT (fixed), Zündspule wird handwarm
2. Versuch mit der MS1: Spark output inverted: yes --> Auto läuft mit ca. 30°v.OT und geht mit steigender Drehzahl auf 50°v.OT, obwohl immer noch fixed timing eingestellt war.
Die 30° hätte ich durch Verdrehen des Verteiler korrigieren können, aber dass mit der ZZP davonläuft nicht. Bin also bei Spark output inverted: no geblieben, obwohl das nicht zur Theorie passen will.
Das Gute ist, das hier beschriebene Verhalten kommt dem der MS 2 ziemlich nahe.
1. Versuch mit der MS1: Spark Output inverted: no --> Auto läuft mit 10°v.OT (fixed), Zündspule wird handwarm
2. Versuch mit der MS1: Spark output inverted: yes --> Auto läuft mit ca. 30°v.OT und geht mit steigender Drehzahl auf 50°v.OT, obwohl immer noch fixed timing eingestellt war.
Die 30° hätte ich durch Verdrehen des Verteiler korrigieren können, aber dass mit der ZZP davonläuft nicht. Bin also bei Spark output inverted: no geblieben, obwohl das nicht zur Theorie passen will.
Das Gute ist, das hier beschriebene Verhalten kommt dem der MS 2 ziemlich nahe.
VW Käfer - Typ1 2027ccm - EFIgnition46 - MS2extra 3.4.4 - Alpha-N- SLC DIY2 von 14point7.com
Re: Umrüstung MS1extra auf MS2extra
Denke dann hat die Spule eine Overdwell schutzfunktion und zündet wenn die auslöst.
Dann sollte aber auch bei der ms2 das selbe Verhalten nachstellbar sein, also sollte es ja mit going high funktionnieren
Dann sollte aber auch bei der ms2 das selbe Verhalten nachstellbar sein, also sollte es ja mit going high funktionnieren
Wer aufhört besser zu werden hat aufgehört gut zu sein
Alfa 156 GTA
Alfa 75 Race Car MS III
Alfa 164 V6 Turbo
Test MS II
Tunerstudio V3.0.60.61 Registered
MLog View V4.3.30 Registered
MLog View HD V4.3.30 Registered
Alfa 156 GTA
Alfa 75 Race Car MS III
Alfa 164 V6 Turbo
Test MS II
Tunerstudio V3.0.60.61 Registered
MLog View V4.3.30 Registered
MLog View HD V4.3.30 Registered
Re: Umrüstung MS1extra auf MS2extra
Meine Datei von Seite 1 zeigt, dass ich zu Beginn auch "Going high" eingestellt hatte. Damit war das Problem noch da.
Der olle Blechtopf im Verteiler ist einfach scheiße....
Der olle Blechtopf im Verteiler ist einfach scheiße....
VW Käfer - Typ1 2027ccm - EFIgnition46 - MS2extra 3.4.4 - Alpha-N- SLC DIY2 von 14point7.com
-
gravedigger
- Beiträge: 1377
- Registriert: Mo Okt 01, 2007 7:31 pm
- Wohnort: Augsburg
Re: Umrüstung MS1extra auf MS2extra
und welchen dwell hast eingestellt?
VW Käfer - TYP4 2.4l - MS2 V3Board - MS Extra 2.x
Lambretta Li TS1 - 0.23l - Microsquirt V3 - MS Extra 3.3.2
Serveta SX200 TS1 0.24l Microsquirt V3 MS Extra 3.3.4
VW Käfer 1200 30PS mit Aisin AMR500 Microspuirt V3 MS Extra
Lambretta Li TS1 - 0.23l - Microsquirt V3 - MS Extra 3.3.2
Serveta SX200 TS1 0.24l Microsquirt V3 MS Extra 3.3.4
VW Käfer 1200 30PS mit Aisin AMR500 Microspuirt V3 MS Extra
Re: Umrüstung MS1extra auf MS2extra
3ms und fürs Anlassen 6ms
VW Käfer - Typ1 2027ccm - EFIgnition46 - MS2extra 3.4.4 - Alpha-N- SLC DIY2 von 14point7.com